十大买球官方网站
搜索
搜索
Toggle navigation
首页
学院概况
新闻公告
师资队伍
教学工作
学生工作
招生就业
党建工作
下载中心
当前位置:
首页
>>
招生就业
>> 正文
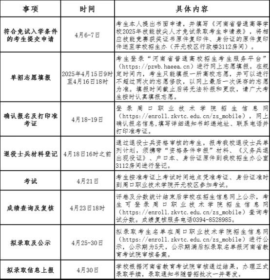
十大买球官方网站2025年高职单招日程安排表
日期:2025-04-06 08:10 发布人: 览量:
上一篇:
十大买球官方网站2023届优秀毕业生创新创业事迹报告
下一篇:
十大买球官方网站开展第19届挑战杯院内项目汇报
返回首页
关闭页面
分享到
相关链接
学院官网
图书馆
智慧校园
学信网
常用链接
学校主站